摘要:震哥这人很好说话,吃软不吃硬。但现在项目方都喜欢投诉文章,恰恰证明震哥写到他们心坎上了。震...
震哥这人很好说话,吃软不吃硬。但现在项目方都喜欢投诉文章,恰恰证明震哥写到他们心坎上了。震哥最不怕的就是投诉,你越投诉,我越能注意到你。老文章+新文章,最终导致文章越来越多。
震哥曝光的盘子没有一个是合法的或者不崩的,震哥写文目的就是让看到文章的会员能够撤离减少被骗,让操盘手少圈钱。
这不就因为投诉,文章又又又又+1

最近朋友圈里有个叫“链商圈”的项目疯传,震哥一看就觉得不对劲。这帮人打着法国电商 Cdiscount 的旗号,说什么“躺着赚钱”“0 库存开店”,忽悠了不少人往里砸钱。但咱仔细一琢磨,这不就是换了个马甲的资金盘吗?
这个项目到底是个啥
抢单游戏的本质
这玩意儿说白了就是个抢单游戏。你得拉 20 个人头才能拿 7500 块的补贴,平台上压根没真货,全靠新人交的钱给老人发“收益”。震哥见过太多这种套路了,之前的华某国际、乐天商城都是这么玩崩的。

粗制滥造的小程序
最骚的是他们连 APP 都懒得做,就搞个小程序糊弄人。懂行的都知道,这种随时能卷铺盖跑路的项目,连维权都没地儿找去。

震哥来给你们划重点
1. 荒诞的收益承诺
天天吹日赚 1%,年化 365%,银行理财要是有这好事早倒闭了。这种收益,根本就是空中楼阁,根本不可能实现。
2. 强制拉人头
非要你拉人头,拉一个给一笔,这不就是传销吗?这种模式,早就被法律明令禁止了,参与就是违法。
3. 伪造背书、造假数据
伪造政府背书、P 图造假仓库,跟微商喜提和谐号一个套路。这种虚假宣传,就是为了骗你上钩。
4. 提现陷阱
开始让你提个三瓜两枣,等大钱进去就装死,最后直接跑路。这种项目,根本就没打算让你拿钱。
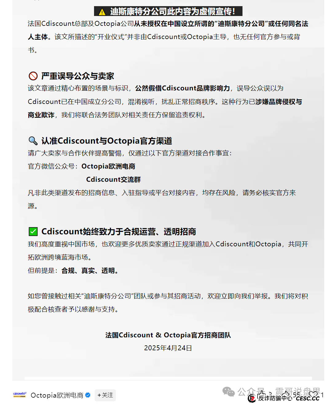
最打脸的事实
四月份法国 Cdiscount 总部亲自下场打假,人家压根没授权过什么中国分公司!开业仪式全是山寨团队自导自演,连品牌 logo 都是盗用的。现在微信上还能搜到官方声明,白纸黑字写着“涉嫌商业欺诈”。


震哥的忠告
都这时候了还有人不死心往里冲?震哥真是服了——正主都把诈骗证据甩脸上了,非要信野鸡团队的鬼话?这项目就俩结局:要么暴雷跑路,要么被警方端窝。话说到这份上,再上当的可别怪没人提醒!
以下内容为赞助商提供

网赚项目交流+骗局曝光群
扫码进群,获取今日项目最新消息

TG:@ue211






