摘要:熊园朱慧(熊园 系国盛证券首席经济学家、中国首席经济学家论坛理事)近半月,住建部调研广东、...
熊园朱慧(熊园 系国盛证券首席经济学家、中国首席经济学家论坛理事)

近半月,住建部调研广东、浙江,央行召开二季度货币政策例会等。我们对每半月重大政策进行跟踪:1)中央、部委重要会议与政策;2)地方政策;3)行业与产业政策。本期为近半月(2025.6.23-7.6)跟踪。
核心观点:
总体看,近半月政策聚焦扩内需、再提“反内卷”,具体有6大焦点,包括7.1中央财经委会议再提“反内卷”,住建部调研广东、浙江两省,央行二季度货币政策例会,6.24央行等发布《关于金融支持提振和扩大消费的指导意见》,多部门出招支持外商和境外投资者扩大境内再投资,湖南、江西等地已起草或审议通过了完善生育支持体系若干政策。其他可关注,将举行新一次中欧领导人会晤,2024年审计报告。倾向于认为:虽然上半年GDP高增,但真正压力应在下半年、八九月将显现,叠加国内地产走弱,政策仍需加紧发力。短期看,下半年政策风向需紧盯未来4周定调,短期紧盯4点:1)美国与各国关税谈判进展,尤其是7月9日美国与大部分国家、8月12日美国与中国两个暂缓期窗口;2)7月国常会、各部门会议,重点关注对当前经济形势定调,后续将部署更多细节;3)7月底政治局会议,重点关注对经济形势和下半年政策的定调,也可能公布下半年中央全会召开时间(审议“十五五”规划编制建议);4)7月31日美联储议息会议。
1、总体看,近半月政策聚焦扩内需、再提“反内卷”,具体有6大焦点:
>一、7.1中央财经委会议要求“依法依规治理企业低价无序竞争”,再提“反内卷”,后续可关注三大变化:部分行业有望迎来新一轮供给侧改革、围绕“反内卷”密集出招、更为宽泛的“反内卷”(减少加班文化、鼓励带薪休假等)。
>二、近日住建部调研广东、浙江两省,再提各地要“充分用好房地产调控政策自主权,因城施策、精准施策”,实际近期各地继续出招稳地产,如广东、杭州支持公积金付首付,广州等地拟出台“商转公贷款”政策。
>三、6.23央行二季度货币政策例会,最大焦点在于“择机降准降息”改为了“灵活把握政策实施的力度和节奏”,但在具体操作上,仍需继续关注基本面走势,即若出口、地产明显走弱、PMI回落至50%以下,降息概率可能会大大增加。
>四、6.24央行等发布《关于金融支持提振和扩大消费的指导意见》,属于此前《提振消费专项行动方案》的配套举措,重点支持商品消费、服务消费和新型消费,包括优化消费信贷产品、强化经营主体融资支持等。
>五、多部门出招支持外商和境外投资者扩大境内再投资,包括6.27财政部发布境外投资者以分配利润直接投资税收抵免政策,6.25商务部将实行外商投资企业境内投资信息报告试点。
>六、近期湖南、江西等地已起草或审议通过了完善生育支持体系若干政策,涵盖婚育假期、就业支持、生育补贴等。
>其他可关注:将举行新一次中欧领导人会晤,发改委近期安排超3000亿元支持2025年第三批“两重”建设项目,2024年财政运行审计报告。
2、具体看,近半月(6.23-7.6)重大政策如下:
>重要会议与政策:聚焦扩内需、稳地产、反内卷、强科技、稳外资。
>地方政策:多地将出台优化生育举措,涵盖婚恋、生育补贴等。
>行业与产业政策:近期地方继续松地产;加大金融支持消费力度。

风险提示:外部环境、政策力度、地缘博弈等超预期变化。
报告摘要:
一、重要会议与政策:聚焦扩内需、稳地产、反内卷、强科技、稳外资。
1、重要会议:关注住建部地方调研、中央财经委会议“反内卷”。
>近日住建部调研广东、浙江两省、聚焦“更大力度推动房地产市场止跌回稳”,住建部强调各地要“充分用好房地产调控政策自主权,因城施策、精准施策”“多管齐下稳定预期、激活需求、优化供给、化解风险”,倾向于认为,尤其是此次调研两省,短期可能会继续放松限购限售等。
>7.2证监会党委传达学习总书记在闽金融论述与实践启示,并提出要做好五大统筹,即统筹“两个结合”、政治性与专业性、效率与公平、对内改革与对外开放、统筹发展与安全等。在此之下,后续资本市场将“持续优化股债融资、并购重组等资本市场机制安排,更好支持科技创新和产业创新融合发展”,以及“全力抓好资本市场自主开放重点举措落地,以做强主场为方向,持续提升A股市场吸引力、竞争力”。
>7.1中央财经委会议,要求“依法依规治理企业低价无序竞争”,进一步凸显了“反内卷”的紧迫性和必要性,主因近年来不少行业“内卷”情况严重,集中表现为同质化恶性竞争,还存在不少盲目“跟风”上项目、扩产能、重复建设的情形。往后看,可关注三大变化:一是部分行业有望迎来新一轮供给侧改革,尤其是资源类能源类行业;二是后续可能出台密集出台政策整治“低价无序竞争”的行为,这有助于“促进物价合理回升”;三是更为宽泛的“反内卷”,包括减少加班文化、鼓励带薪休假等。
>6.23央行二季度货币政策例会,整体没有太大变化,主要是将“择机降准降息”改为了“灵活把握政策实施的力度和节奏”,倾向于认为,相较于“择机降准降息”直接提及宽松,“灵活把握政策实施力度和节奏”传达的宽松预期是相对偏低的。但在具体操作上,无论是“择机”还是“灵活把握”,都是指根据基本面、汇率压力、金融风险等进行相机抉择的过程。往后看,货币政策可能进入观察期,继续关注基本面走势,如果出口、地产明显走弱,PMI回落至50%以下,降息概率可能会大大增加。
>其他可关注:7.2第十三轮中欧高级别战略对话在布鲁塞尔举行,关注后续新一次中欧领导人会晤;6.30政治局会议《党中央决策议事协调机构工作条例》;6.27国常会,聚焦落实全国科技大会精神,加快建设科技强国。
2、部委政策:关注2024年审计报告、多举措支持外资扩大境内再投资。
>7.2发改委披露“两重”项目进展,近期安排超3000亿元支持2025年第三批“两重”建设项目,今年8000亿元“两重”建设项目清单已全部下达完毕。其中,“硬投资”方面,共安排8000亿元支持1459个项目,涉及长江流域生态修复、长江沿线重大交通基础设施、高标准农田、重大水利工程、城市地下管网等重点领域;“软建设”方面,在重点领域加快推出一批改革创新举措,包括优化长江沿线铁路投融资模式、完善人才培养与经济社会发展需要适配机制、探索“风电光伏+治沙”新模式等。
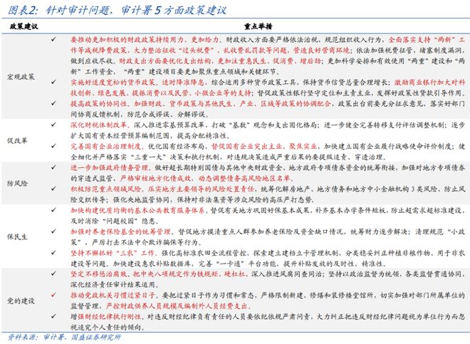
>6.24审计署披露《国务院关于2024年度中央预算执行和其他财政收支的审计工作报告》,针对当前预算管理、民生资金、国有资产管理、重大违纪违法问题等审计情况均披露了相关问题,并从宏观政策、促改革、防风险、保民生、党的建设5方面提出政策建议,其中,重点关注:促改革方面,仅提及零基预算、转移支付、国有资本经营预算、国企改革,指向短期相关改革靠前;再次重申中央八项规定,推动党政机关过紧日子。
>多部门出招支持外商和境外投资者扩大境内再投资,包括:6.27财政部等发布《关于境外投资者以分配利润直接投资税收抵免政策的公告》,2025-2028年,境外投资者以中国境内居民企业分配的利润用于境内直接投资,若符合条件可按照投资额的10%抵免当年的应纳税额;6.25商务部发布《外商投资企业境内投资信息报告试点》,将通过试点方式稳步推进外商投资企业境内投资信息报告,首批试点地区为江苏、上海、天津、辽宁、河北、湖南、陕西、重庆。
二、地方政策:多地将出台优化生育举措,涵盖婚恋、生育补贴等。
近期多地已起草或审议通过了完善生育支持体系若干政策,涵盖婚育假期、就业支持、生育补贴等。其中,湖南、江西已明确将出台“加快完善生育支持政策”的若干举措,从婚恋、生育、托育、养育、教育、养老等方面,江西也明确支持涵盖生育补贴。此外,“十五五”临近,鄂尔多斯作为各地出台生育补贴的先行者,将编制“十五五”人口发展规划。
三、行业与产业政策:近期地方继续松地产;加大金融支持消费力度。
1、近期地方继续松地产,广东、杭州支持公积金付首付,广州等地拟出台“商转公贷款”政策。具体看,广东印发一揽子举措,包括鼓励各地发放购房补贴、落实好异地公积金贷款和提取政策、支持公积金支付首付同时可申请公积金贷款;杭州新房已支持公积金付首付、二手房也即将上线;此外,广州、沈阳等地将推出支持“商转公政策”,即达到缴纳时间或公积金个人住房贷款低于75%可启动“商转公”。
2、加大金融支持商品消费、服务消费、新型消费。6.24央行等发布《关于金融支持提振和扩大消费的指导意见》,属于此前《提振消费专项行动方案》的配套举措,从支持增强消费能力、扩大消费领域金融供给、挖掘释放居民消费潜力、促进提升消费供给效能、优化消费环境和政策支撑保障等6方面提出19条,重点支持商品消费、服务消费和新型消费,包括优化消费信贷产品、强化经营主体融资支持等。
正文如下:
一、重要会议与政策:聚焦扩内需、稳地产、反内卷、强科技、稳外资。
1、重要会议:关注住建部地方调研、中央财经委会议“反内卷”。
中共中央:第十三轮中欧高级别战略对话
事件:7月2日,第十三轮中欧高级别战略对话在布鲁塞尔举行。
主要内容:王毅强调,中欧关系发展历程表明,双方关系的定位是伙伴而不是对手,合作是主基调和压舱石,双方应在这一框架下通过沟通妥处分歧。面对国际局势不确定、不稳定性上升,中欧作为两大力量和两大经济体,应加强交往、深化了解、增进互信、推进合作,共同维护战后国际秩序,为世界提供稀缺的确定性。中方愿同欧方推动新一次中欧领导人会晤取得积极成果,为中欧关系未来发展指明方向。
住建部:持续巩固房地产市场稳定态势
事件:近日,住建部赴广东、浙江两省调研。
主要内容:住建部强调,各地要切实扛起责任,充分用好房地产调控政策自主权,因城施策、精准施策,提升政策实施的系统性有效性,持续巩固房地产市场稳定态势。要加快建设安全、舒适、绿色、智慧的“好房子”,满足人民群众新期待。要多管齐下稳定预期、激活需求、优化供给、化解风险,更大力度推动房地产市场止跌回稳。
简评:本次调研聚焦“更大力度推动房地产市场止跌回稳”,住建部强调各地要“充分用好房地产调控政策自主权,因城施策、精准施策”“多管齐下稳定预期、激活需求、优化供给、化解风险”,倾向于认为,尤其是此次调研两省,短期可能会继续放松限购限售等。
证监会:金融工作需做好“五大统筹”
事件:7月2日,证监会党委传达学习总书记在闽金融论述与实践启示。
主要内容:有五大统筹,即统筹“两个结合”、政治性与专业性、效率与公平、对内改革与对外开放、统筹发展与安全,其中,持续优化股债融资、并购重组等资本市场机制安排,促进要素向最有潜力的领域高效集聚,更好支持科技创新和产业创新融合发展。深入推进以“两创板”改革为抓手的新一轮全面深化资本市场改革,不断以改革优制度、增活力。全力抓好资本市场自主开放重点举措落地,以做强主场为方向,持续提升A股市场吸引力、竞争力。
中央财经委:依法依规治理企业低价无序竞争
事件:7月1日,总书记主持召开中央财经委员会第六次会议,研究纵深推进全国统一大市场建设、海洋经济高质量发展等问题。
主要内容:会议强调,要依法依规治理企业低价无序竞争,规范政府采购和招标投标、招商引资,着力推动内外贸一体化发展,持续开展规范涉企执法专项行动,健全有利于市场统一的财税体制、统计核算制度和信用体系。要加强顶层设计,加大政策支持力度,鼓励引导社会资本积极参与发展海洋经济。
简评:要求“依法依规治理企业低价无序竞争”,进一步凸显了“反内卷”的紧迫性和必要性,主因近年来不少行业“内卷”情况严重,集中表现为同质化恶性竞争,还存在不少盲目“跟风”上项目、扩产能、重复建设的情形。往后看,可关注三大变化:一是部分行业有望迎来新一轮供给侧改革,尤其是资源类能源类行业;二是后续可能出台密集出台政策整治“低价无序竞争”的行为,这有助于“促进物价合理回升”;三是更为宽泛的“反内卷”,包括减少加班文化、鼓励带薪休假等。
中共中央:政治局会议
事件:6月30日,政治局会议审议《党中央决策议事协调机构工作条例》。
主要内容:党中央决策议事协调机构要坚持谋大事、议大事、抓大事,对重大工作实施更为有效的统领和协调,做到统筹不代替、到位不越位。要深入调查研究,提升决策议事质效,提出切合实际、行之有效的政策举措。
国常会:加快建设科技强国
事件:6月27日,国常会听取关于贯彻落实全国科技大会精神加快建设科技强国情况的汇报。
主要内容:要进一步增强责任感紧迫感,锚定目标不松懈,以“十年磨一剑”的坚定决心,加快推进高水平科技自立自强。要围绕“补短板、锻长板”加大科技攻关力度,巩固和提升优势领域领先地位,加快突破关键核心技术,牢牢把握发展主动权。要切实将科技成果转化为现实生产力,充分发挥我国超大规模市场优势,强化企业科技创新主体地位,深化科技成果转化机制改革,推动科技创新和产业创新深度融合。
央行:二季度货币政策例会
事件:6月23日,央行召开二季度货币政策例会。
主要内容:会议研究了下阶段货币政策主要思路,建议加大货币政策调控强度,提高货币政策调控前瞻性、针对性、有效性,根据国内外经济金融形势和金融市场运行情况,灵活把握政策实施的力度和节奏。保持流动性充裕,引导金融机构加大货币信贷投放力度,使社会融资规模、货币供应量增长同经济增长、价格总水平预期目标相匹配。强化央行政策利率引导,完善市场化利率形成传导机制,发挥市场利率定价自律机制作用,加强利率政策执行和监督。推动社会综合融资成本下降。从宏观审慎的角度观察、评估债市运行情况,关注长期收益率的变化。畅通货币政策传导机制,提高资金使用效率,防范资金空转。增强外汇市场韧性,稳定市场预期,防范汇率超调风险,保持人民币汇率在合理均衡水平上的基本稳定。
简评:本次例会整体没有太大变化,主要是将“择机降准降息”改为了“灵活把握政策实施的力度和节奏”,倾向于认为,相较于“择机降准降息”直接提及宽松,“灵活把握政策实施力度和节奏”传达的宽松预期是相对偏低的。但在具体操作上,无论是“择机”还是“灵活把握”,都是指根据基本面、汇率压力、金融风险等进行相机抉择的过程。往后看,货币政策可能进入观察期,继续关注基本面走势,如果出口、地产明显走弱,PMI回落至50%以下,降息概率可能会大大增加。
2、部委政策:关注2024年审计报告、多举措支持外资扩大境内再投资。
发改委:8000亿元“两重”建设项目清单已全部下达
事件:7月2日,安排超3000亿元支持2025年第三批“两重”建设项目。至此,今年8000亿元“两重”建设项目清单已全部下达完毕。
主要内容:其中:“硬投资”方面,2025年“两重”建设共安排8000亿元支持1459个项目,涉及长江流域生态修复、长江沿线重大交通基础设施、西部陆海新通道、高标准农田、重大水利工程、城市地下管网、“三北”工程、医院病房改造等重点领域。“软建设”方面,在重点领域加快推出一批改革创新举措,包括优化长江沿线铁路投融资模式,建立健全城市地下管网运行维护管理机制,完善国家物流枢纽规划布局,完善人才培养与经济社会发展需要适配机制,探索“风电光伏+治沙”新模式等。
财政部等:境外投资者以分配利润直接投资税收抵免政策
事件:6月27日,财政部等发布《关于境外投资者以分配利润直接投资税收抵免政策的公告》。
主要内容:明确在2025年1月1日至2028年12月31日期间,境外投资者以中国境内居民企业分配的利润用于境内直接投资,若符合条件可按照投资额的10%抵免当年的应纳税额。
审计署:2024年财政运行审计报告
6月24日,审计署披露了《国务院关于2024年度中央预算执行和其他财政收支的审计工作报告》。报告针对当前预算管理、民生资金、国有资产管理、重大违纪违法问题等审计情况均披露了相关问题,并从宏观政策、促改革、防风险、保民生、党的建设5方面提出政策建议,其中,重点关注:促改革方面,仅提及零基预算、转移支付、国有资本经营预算、国企改革,指向短期相关改革靠前;再次重申中央八项规定,推动党政机关过紧日子。

商务部:支持外商投资企业扩大境内再投资
事件:6月25日,商务部发布《外商投资企业境内投资信息报告试点》。
主要内容:为进一步加大吸引外商投资力度,支持外商投资企业扩大境内再投资,将通过试点方式稳步推进外商投资企业境内投资信息报告,首批试点地区为江苏、上海、天津、辽宁、河北、湖南、陕西、重庆。
二、地方政策:多地将出台优化生育举措,涵盖婚恋、生育补贴等。
近期多地已起草或审议通过了完善生育支持体系若干政策,涵盖婚育假期、就业支持、生育补贴等。其中,湖南、江西已明确将出台“加快完善生育支持政策”的若干举措,从婚恋、生育、托育、养育、教育、养老等方面,江西也明确支持涵盖生育补贴。此外,“十五五”临近,鄂尔多斯作为各地出台生育补贴的先行者,将编制“十五五”人口发展规划。

三、行业与产业政策:近期地方继续松地产;加大金融支持消费力度。
1、近期地方继续松地产,广东、杭州支持公积金付首付,广州等地拟出台“商转公贷款”政策。具体看,广东印发一揽子举措,包括鼓励各地发放购房补贴、落实好异地公积金贷款和提取政策、支持公积金支付首付同时可申请公积金贷款;杭州新房已支持公积金付首付、二手房也即将上线;此外,广州、沈阳等地将推出支持“商转公政策”,即达到缴纳时间或公积金个人住房贷款低于75%可启动“商转公”。

2、加大金融支持商品消费、服务消费、新型消费。6.24央行等发布《关于金融支持提振和扩大消费的指导意见》,属于此前《提振消费专项行动方案》的配套举措,从支持增强消费能力、扩大消费领域金融供给、挖掘释放居民消费潜力、促进提升消费供给效能、优化消费环境和政策支撑保障等6方面提出19条,重点支持商品消费、服务消费和新型消费,包括优化消费信贷产品、强化经营主体融资支持等。
以下内容为赞助商提供

网赚项目交流+骗局曝光群
扫码进群,获取今日项目最新消息

TG:@ue211






