摘要:老铁们注意了!震哥今天必须给大家扒干净这个超鸿社团的股票骗局!就那个操盘手蒋超搞的带单盘,...

老铁们注意了!震哥今天必须给大家扒干净这个超鸿社团的股票骗局!就那个操盘手蒋超搞的带单盘,上个月居然吹到月赚92%收益?我跟你们说啊,这帮人最近疯狂举报我的文章,摆明了是做贼心虚要卷钱跑路!

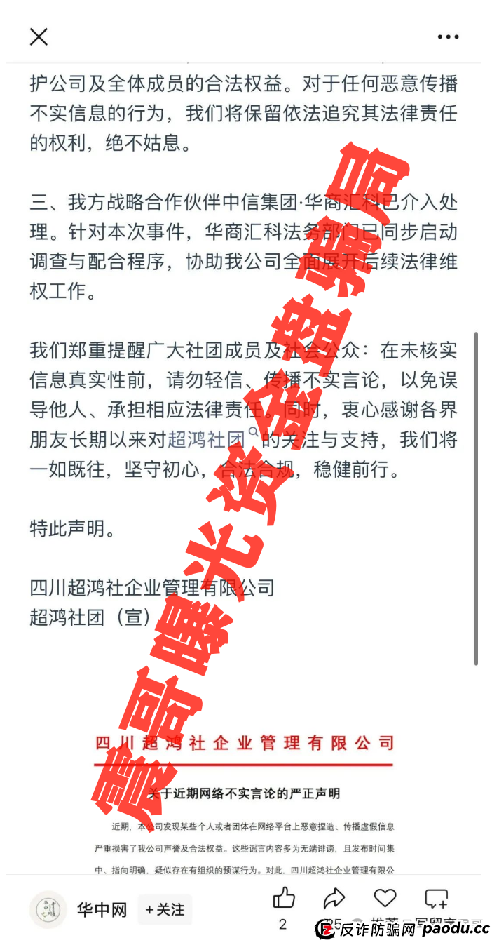
他们整的那个四川超鸿社公司就是个空壳子,搞非法集资都搞到明面上了!还大言不惭说自己做股票培训,结果让会员把钱都充到他们自家APP里。震哥早就说过,但凡看见"稳赚不赔"这种话,直接拉黑就完事了!

你们自己看看这声明是谁发的?连个正经公司账号都不敢用,随便找个小号糊弄人!过几天保准说什么"账号被盗"“公司被冒充”,这剧本我都能背下来了!就他们搞的那个成华社团分盘,现在拼命搞充值活动,摆明是最后的疯狂了。

新闻里三天两头就有警方破获这类诈骗案,震哥今儿个专门来提个醒——柬埔寨那帮搞"超鸿社团"的狗骗子,背地里还藏着几十个同款杀猪盘!这帮人专挑咱们普通老百姓下套,操盘手躲在东南亚玩远程收割。

震哥已经把他们的诈骗套路扒得底裤都不剩,这两天正在整理新的实锤证据。兄弟们赶紧把防骗攻略记牢了:陌生链接别瞎点,天上不会掉涨停板!关注震哥账号蹲后续干货,咱们一起把这群诈骗犯的老窝端干净!
记住了啊,看到"高收益荐股群"直接拉黑举报,让骗子喝西北风去!
以下内容为赞助商提供

网赚项目交流+骗局曝光群
扫码进群,获取今日项目最新消息

TG:@ue211






