摘要:最近,海洋牧场虚构理财炙手可热,很多散户忙得不亦说乎。警惕,海洋牧场虚构理财就是一场庞氏骗...
最近,海洋牧场虚构理财炙手可热,很多散户忙得不亦说乎。
警惕,海洋牧场虚构理财就是一场庞氏骗局!网上海洋牧场虚构理财以发展海洋牧场为名义,以日息2%(年化超700%)的高额利息为诱饵,以初期支付部分利息为信用来维持骗局,实则是利用新投资人的钱支付老投资者的利息和短期回报,空手套白狼和拆东墙补西墙。
只要稍微理性一点,就能识破是个骗局,但为什么还要投钱呢?除了骗局的诱人返利和自我圆场外,严峻的经济形势为其提供了滋生条件。一些中小商户生意较差而又缺少投资理财机会,急着找到赚取收入的新途径,抱着“试试看”“反正投入不大和多笔收入多条路”心态,结果被套住,一进而不得出。
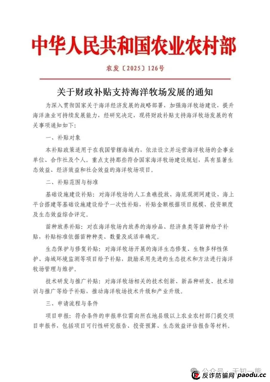
除经济环境外,网络监管不到位也是其滋生的优沃土壤。网络监管不到位,致使网络鱼龙混杂,让百姓真假难辨。为弄假成真,最近有份部级《关于财政补贴支持海洋牧场发展的通知》(农发[2025]126号)(见附图),竟以“红头文件”形式在网络传播,连这种禁止方式都能大行其道,可见网络监管形同虚设到了何等程度。


建议有关部门加大力度取缔海洋牧场虚构理财骗局。无非就是抓好3个环节:建章立制、推广及人和遵纪守法。我们高度重视经济发展,这没错,但忽视3个环节的重要性,这是本末倒置,是行道犹非,迟早要导致牧羊樵苏之祸。
本来,利用海洋生态环境建设海洋牧场是一个发展海洋经济的好项目,却让不法分子有机可乘,不仅在线下盗窃渔民和养殖户的财产,还在网上骗取广大投资者的资金,获得丰厚回报,致使盗窃、诈骗等不法活动战胜合法致富活动。
我忧不法活动能否取缔,实忧行道犹非和牧羊樵苏之祸矣!
以下内容为赞助商提供

网赚项目交流+骗局曝光群
扫码进群,获取今日项目最新消息

TG:@ue211






