摘要:最近几个资金盘项目又出来割韭菜了,震哥给你们扒一扒,千万别上当!1. 奥拉丁官方都发风险提醒了...

最近几个资金盘项目又出来割韭菜了,震哥给你们扒一扒,千万别上当!
1. 奥拉丁
官方都发风险提醒了,价格还在狂跌,这项目明显不对劲,赶紧撤!


2.Blackstone(奇迹盟会)
彻底凉凉,已经跑路了,现在一堆人在维权,早干嘛去了?

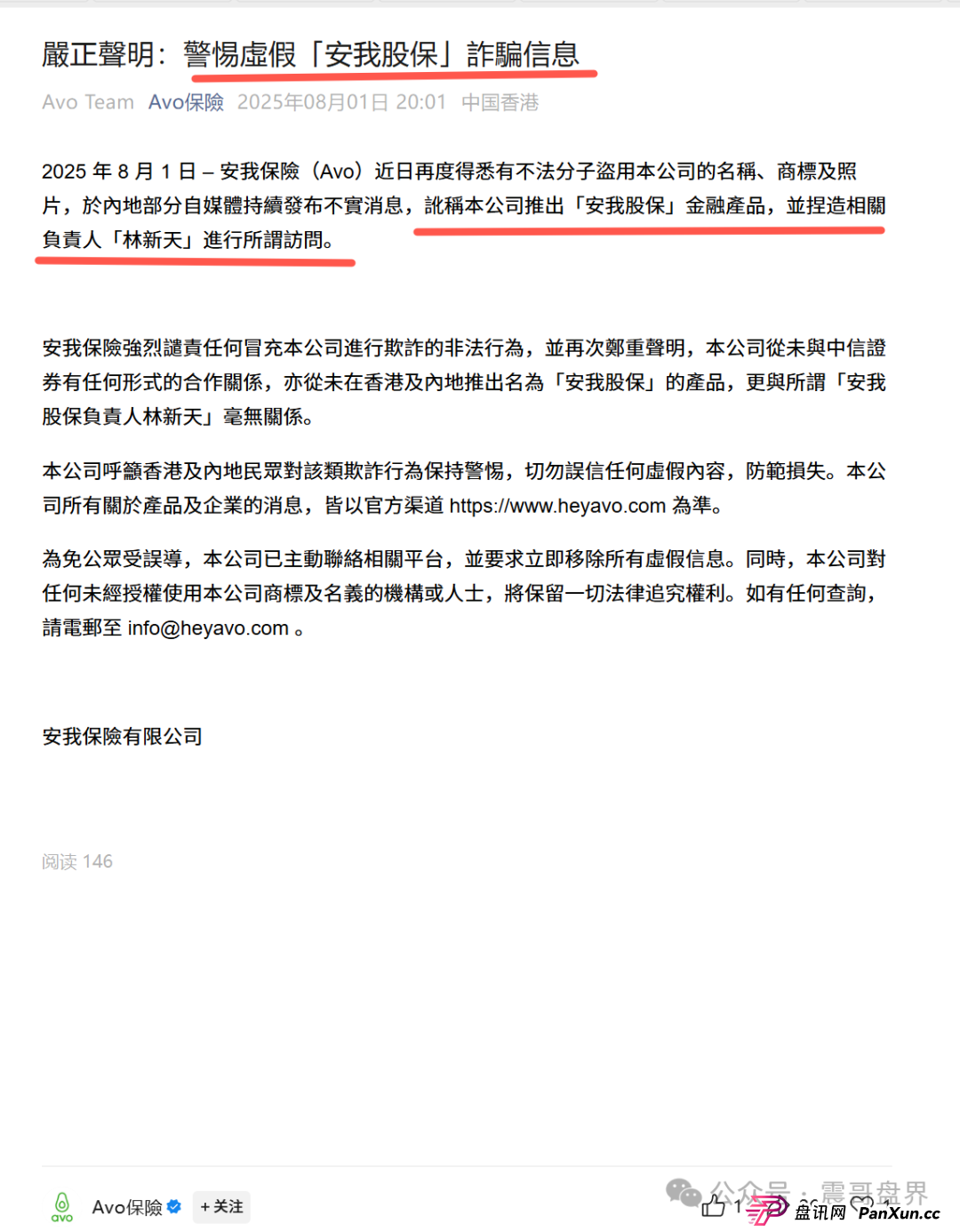
3. 安我股保
冒充正规保险公司搞股票跟单,结果被香港公司直接打假。现在疯狂收割会员,随时可能崩盘,别碰!

另外,最近知乎、小红书、微博、抖音上冒出一堆骗子,打着震哥旗号忽悠人。记住,震哥从不推荐任何项目,更不会带你们玩资金盘!
玩资金盘前先动动脑子——你的钱到底去哪了?赚的钱是从哪来的?是别人投的钱还是真能生钱?这些项目根本没啥正经盈利模式,说白了就是拆东墙补西墙。搞明白这些,你就知道为啥不能碰了,别傻乎乎去当接盘侠!
以下内容为赞助商提供

网赚项目交流+骗局曝光群
扫码进群,获取今日项目最新消息

TG:@ue211





