摘要:优哩哩,曾经很多人说这是一个神盘,而认清现实的玩家从来不相信这个谎话,只要是资金盘就会跑路...
优哩哩,曾经很多人说这是一个神盘,而认清现实的玩家从来不相信这个谎话,只要是资金盘就会跑路。不要轻信所谓的大神吹嘘的神盘,只有最能割韭菜的盘子才是神盘。优哩哩已经被预警无数次了,而当他第一此延迟到账的时候,就意味着崩盘的开始,只有哪些天真的小白才会觉得72小时候会有惊喜。这个时间差就是为项目方一根针做铺垫的。

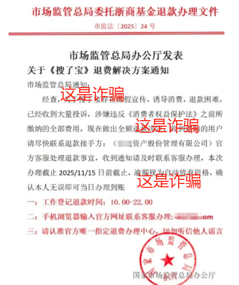
搜了宝,这是一个饱受争议的盘子,有人说这是一个传销,有人说这是诈骗资金盘。而更多人却说这是一个利国利民的正规项目,哪怕面对官方的预警他们也视而不见。直到前几天提现开始不到账,才开始恐慌起来。果然人教人教不会,事教人一遍就行。其实早在7月份盘子更名为DCF的时候,懂行的人就开始跳车了,现在在里面的玩家除了小白就是傻子。而这种人此时是最容易被二次收割的,在项目方的屠刀还没有砍下来的时候,另一波骗子就出现了。

小图郑重的告诉大家,此时的搜了宝,想退钱是不可能的了。剩下就是在原生态中,看能怎么通过快速卖资产回点血了。
套牌方舟集团,这里说的是一个老掉牙的跟单项目。在十月底的时候项目方就开始以涉嫌挂机套现为理由,成团队的进行收割了。其实早在去年的时候也有个这个同名的项目,是先割后跑的。第二次套路采用的是缴纳罚款才能提现。不晓得今年这个在第二次收割的时候会讲个什么样的故事呢。

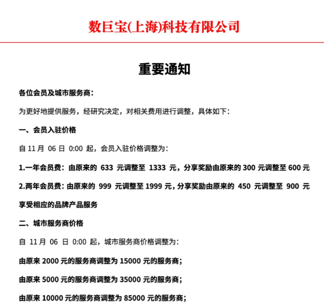
数巨宝,这个盘子真正要改的不是名字而是操盘手,小图是真不晓得哪些脑残的人才会在这种盘子中困了这么久。不论从收益还是玩法,数巨宝都不算是一个好项目,最关键的是项目方还觉得自己的东西很好,一再的折腾,在玩家本来就不足的情况下,不想到去扩展市场,反而开始收割玩家和服务商。这个调整一出,估计也就是真的熄火了。协助app吧,省的看着心烦。

启迪医疗未来音,这盘子小图也是曝光过好多次了,有个粉丝给我说,他邻居从7月份进入以来,从未提现过。不管别人怎么劝,只要团队长一开腾讯会议,一出拉新奖、助力奖之类的东西他就又开始加大投入。十头牛都拉不回来,现在好了家里的房子都抵押出去了。而很多本来就背负贷款的韭菜现在只怕要上天台了吧。

DWS 德意志资产管理,这个盘子近期必跑。他和9月份跑路的了乐瑞,汉领几乎是一模一样。之前的利息都是1个点以下,现在突然增到了3%,这种信号还不明显吗?小图曝光过的类似套路还少吗?如果身边有里面的玩家可以把转发给她。哪怕最后他不信,依然沉迷其中,崩盘后,至少可以去嘲笑他们啦。有些人必须把伤口撒满盐后才会彻底远离这类骗局。
骗子都是利用“盲信喜好”的高手,所有诈骗的毒药都是包裹着甜蜜的糖衣,要诈骗先洗脑。骗子一定有办法让你对某个骗局深信不疑、甚至让你爱上这个骗子、爱上这个骗局、只听骗子的话。如果您身边还有人深陷骗局中,请记住你的每一次转发分享,将有可能叫醒一个执迷不悟的人!多谢各位的点赞,在看。欢迎粉丝的爆料,私信留言。
优哩哩,曾经很多人说这是一个神盘,而认清现实的玩家从来不相信这个谎话,只要是资金盘就会跑路。不要轻信所谓的大神吹嘘的神盘,只有最能割韭菜的盘子才是神盘。优哩哩已经被预警无数次了,而当他第一此延迟到账的时候,就意味着崩盘的开始,只有哪些天真的小白才会觉得72小时候会有惊喜。这个时间差就是为项目方一根针做铺垫的。

搜了宝,这是一个饱受争议的盘子,有人说这是一个传销,有人说这是诈骗资金盘。而更多人却说这是一个利国利民的正规项目,哪怕面对官方的预警他们也视而不见。直到前几天提现开始不到账,才开始恐慌起来。果然人教人教不会,事教人一遍就行。其实早在7月份盘子更名为DCF的时候,懂行的人就开始跳车了,现在在里面的玩家除了小白就是傻子。而这种人此时是最容易被二次收割的,在项目方的屠刀还没有砍下来的时候,另一波骗子就出现了。

小图郑重的告诉大家,此时的搜了宝,想退钱是不可能的了。剩下就是在原生态中,看能怎么通过快速卖资产回点血了。
套牌方舟集团,这里说的是一个老掉牙的跟单项目。在十月底的时候项目方就开始以涉嫌挂机套现为理由,成团队的进行收割了。其实早在去年的时候也有个这个同名的项目,是先割后跑的。第二次套路采用的是缴纳罚款才能提现。不晓得今年这个在第二次收割的时候会讲个什么样的故事呢。

数巨宝,这个盘子真正要改的不是名字而是操盘手,小图是真不晓得哪些脑残的人才会在这种盘子中困了这么久。不论从收益还是玩法,数巨宝都不算是一个好项目,最关键的是项目方还觉得自己的东西很好,一再的折腾,在玩家本来就不足的情况下,不想到去扩展市场,反而开始收割玩家和服务商。这个调整一出,估计也就是真的熄火了。协助app吧,省的看着心烦。

启迪医疗未来音,这盘子小图也是曝光过好多次了,有个粉丝给我说,他邻居从7月份进入以来,从未提现过。不管别人怎么劝,只要团队长一开腾讯会议,一出拉新奖、助力奖之类的东西他就又开始加大投入。十头牛都拉不回来,现在好了家里的房子都抵押出去了。而很多本来就背负贷款的韭菜现在只怕要上天台了吧。

DWS 德意志资产管理,这个盘子近期必跑。他和9月份跑路的了乐瑞,汉领几乎是一模一样。之前的利息都是1个点以下,现在突然增到了3%,这种信号还不明显吗?小图曝光过的类似套路还少吗?如果身边有里面的玩家可以把转发给她。哪怕最后他不信,依然沉迷其中,崩盘后,至少可以去嘲笑他们啦。有些人必须把伤口撒满盐后才会彻底远离这类骗局。
骗子都是利用“盲信喜好”的高手,所有诈骗的毒药都是包裹着甜蜜的糖衣,要诈骗先洗脑。骗子一定有办法让你对某个骗局深信不疑、甚至让你爱上这个骗子、爱上这个骗局、只听骗子的话。如果您身边还有人深陷骗局中,请记住你的每一次转发分享,将有可能叫醒一个执迷不悟的人!多谢各位的点赞,在看。欢迎粉丝的爆料,私信留言。
以下内容为赞助商提供

网赚项目交流+骗局曝光群
扫码进群,获取今日项目最新消息

TG:@ue211






