摘要:一个项目风险大不大?是不是资金盘?项目可靠吗?正规合法吗?对于很多人来说,可能全部尽调有点...
一个项目风险大不大?是不是资金盘?项目可靠吗?正规合法吗?对于很多人来说,可能全部尽调有点吃力,但是交给AI,那就相当简单了;多个AI多方参考,一般你心里就有答案了!
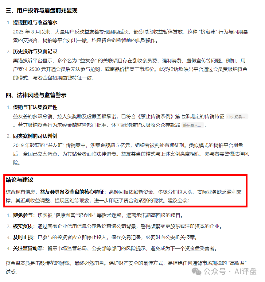
下面是今天的AI评盘内容:益友荟&共创生活是资金盘吗?
一 豆包AI:


豆包AI明确给出结论!
益友荟具备资金盘骗局的核心特征!!建议大家不要参与。涉及的风险有:高额回报的资金盘,拉人头传销,非法集资等。及时止损,小心被骗。
二 百度AI:

百度AI也分析益友荟存在资金盘特征,并且建议大家警惕拉人头!远离高回报的资金盘!
综上所述,益友荟和已经崩盘的某拍,长久提现不到账的艾某合,开了两个月不到的易某界,还有荣某合等拍卖盘一样,都属于资金盘骗局。切勿参与,小心上当受骗。
以上就是今天的AI评盘内容,希望对您有所帮助。
资金盘项目的本质就是高收益,一般年化超过30%,能稳定躺赚的项目,就可以认定是资金盘!
以下内容为赞助商提供

网赚项目交流+骗局曝光群
扫码进群,获取今日项目最新消息

TG:@ue211






